AcWing 785. 快速排序
题目
给定你一个长度为 的整数数列。
请你使用快速排序对这个数列按照从小到大进行排序。
并将排好序的数列按顺序输出。
输入格式
输入共两行,第一行包含整数 。
第二行包含 个整数(所有整数均在 范围内),表示整个数列。
输出格式
输出共一行,包含 个整数,表示排好序的数列。
数据范围
输入样例:
5
3 1 2 4 5
输出样例:
1 2 3 4 5
思路
基于数组存储
直接插入排序
复杂度
- 时间复杂度
- 最好情况:
- 平均情况:
- 最坏情况:
- 辅助空间复杂度:
- 稳定
图示

代码
void insert_sort() // 直接插入排序
{
for (int i = 1; i < n; i ++ )
{
int t = q[i], j = i;
while (j && q[j - 1] > t)
{
q[j] = q[j - 1];
j -- ;
}
q[j] = t;
}
}
折半插入排序
是直接插入排序的一个优化版,插入时由依次遍历寻找改为折半查找,仅仅是移动次数发生了改变,不影响最终的复杂度。
复杂度
- 时间复杂度
- 最好情况:
- 平均情况:
- 最坏情况:
- 辅助空间复杂度:
- 稳定
代码
void binary_search_insert_sort() // 折半插入排序
{
for (int i = 1; i < n; i ++ )
{
if (q[i - 1] <= q[i]) continue;
int t = q[i];
int l = 0, r = i - 1;
while (l < r)
{
int mid = l + r >> 1;
if (q[mid] > t) r = mid;
else l = mid + 1;
}
for (int j = i - 1; j >= r; j -- )
q[j + 1] = q[j];
q[r] = t;
}
}
冒泡排序
复杂度
- 时间复杂度
- 最好情况:
- 平均情况:
- 最坏情况:
- 辅助空间复杂度:
- 稳定
图示

优化
当我们发现每一对相邻元素都不需要互换的时候,说明已经有序,可以提前退出。
代码
void bubble_sort() // 冒泡排序
{
for (int i = 0; i < n - 1; i ++ )
{
bool has_swap = false;
for (int j = n - 1; j > i; j -- )
if (q[j] < q[j - 1])
{
swap(q[j], q[j - 1]);
has_swap = true;
}
if (!has_swap) break;
}
}
简单选择排序
复杂度
- 时间复杂度
- 最好情况:
- 平均情况:
- 最坏情况:
- 辅助空间复杂度:
- 不稳定
图示

代码
void select_sort() // 简单选择排序
{
for (int i = 0; i < n - 1; i ++ )
{
int k = i;
for (int j = i + 1; j < n; j ++ )
if (q[j] < q[k])
k = j;
swap(q[i], q[k]);
}
}
希尔排序
每组内的下标是等差数列
组内使用插入排序(因为插入排序对于部分有序的序列效率很高)
复杂度
- 时间复杂度
- 辅助空间复杂度:
- 不稳定
图示动图是分组执行,实际操作是多个分组交替执行

代码
void shell_sort() // 希尔排序
{
for (int d = n / 3; d; d = d == 2 ? 1 : d / 3)
{
for (int start = 0; start < d; start ++ )
{
for (int i = start + d; i < n; i += d)
{
int t = q[i], j = i;
while (j > start && q[j - d] > t)
{
q[j] = q[j - d];
j -= d;
}
q[j] = t;
}
}
}
}
快速排序
最好背一个
步骤
- 找分界点
- 划分成2段
- 递归排左右两边
复杂度
- 时间复杂度
- 最好情况:
- 平均情况:
- 最坏情况:
- 辅助空间复杂度:
- 不稳定
图示

代码
void quick_sort(int l, int r) // 快速排序
{
if (l >= r) return;
int i = l - 1, j = r + 1, x = q[(l + r) / 2];
while (i < j)
{
do i ++ ; while (q[i] < x);
do j -- ; while (q[j] > x);
if (i < j) swap(q[i], q[j]);
}
quick_sort(l, j);
quick_sort(j + 1, r);
}
堆排序
以大根堆为例
对于每一个结点来说,都有根结点≥子结点,所以有根节点是整个树的最大值。
堆一般使用顺序存储,根节点编号为x,则左儿子为2x,右儿子为2x+1
堆的建立:从下往上递归创建
堆的删除(删除堆顶):将最后一个元素放到堆顶,然后进行down操作即可
复杂度
- 时间复杂度
- 最好情况:
- 平均情况:
- 最坏情况:
- 辅助空间复杂度:
- 不稳定
图示

代码
void down(int u)
{
int t = u;
if (u * 2 <= sz && q[u * 2] > q[t]) t = u * 2;
if (u * 2 + 1 <= sz && q[u * 2 + 1] > q[t]) t = u * 2 + 1;
if (u != t)
{
swap(q[u], q[t]);
down(t);
}
}
void heap_sort() // 堆排序,下标一定要从1开始
{
sz = n;
for (int i = n / 2; i; i -- ) down(i);
for (int i = 0; i < n - 1; i ++ )
{
swap(q[1], q[sz]);
sz -- ;
down(1);
}
}
归并排序
- 递归 [L,mid] [mid+1,R]
- 二路归并
- 先排成两个有序数组
- 然后将两个有序数组合并成一个有序数组
复杂度
- 时间复杂度
- 最好情况:
- 平均情况:
- 最坏情况:
- 辅助空间复杂度:
- 稳定
图示

代码
void merge_sort(int l, int r)
{
if (l >= r) return;
int mid = l + r >> 1;
merge_sort(l, mid), merge_sort(mid + 1, r);
int i = l, j = mid + 1, k = 0;
while (i <= mid && j <= r)
if (q[i] <= q[j]) w[k ++ ] = q[i ++ ];
else w[k ++ ] = q[j ++ ];
while (i <= mid) w[k ++ ] = q[i ++ ];
while (j <= r) w[k ++ ] = q[j ++ ];
for (i = l, j = 0; j < k; i ++, j ++ ) q[i] = w[j];
}
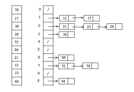
桶排序(计数排序)
桶排序是计数排序的升级版。它利用了函数的映射关系,高效与否的关键就在于这个映射函数的确定。
桶排序 (Bucket sort)的工作的原理:假设输入数据服从均匀分布,将数据分到有限数量的桶里,每个桶再分别排序(有可能再使用别的排序算法或是以递归方式继续使用桶排序进行排)。
- 步骤:
- 设置一个定量的数组当作空桶;
- 遍历输入数据,并且把数据一个一个放到对应的桶里去;
- 对每个不是空的桶进行排序;
- 从不是空的桶里把排好序的数据拼接起来。
复杂度
- 时间复杂度
- 最好情况:
- 平均情况:
- 最坏情况:
- 辅助空间复杂度:
- 稳定
图示
计数排序

桶排序

代码
void bucket_sort()
{
for (int i = 0; i < n; i ++ ) s[q[i]] ++ ;
for (int i = 1; i < N; i ++ ) s[i] += s[i - 1];
for (int i = n - 1; i > = 0; i -- ) w[ -- s[q[i]]] = q[i];
for (int i = 0; i < n; i ++ ) q[i] = w[i];
}
算法分析
桶排序最好情况下使用线性时间 ,桶排序的时间复杂度,取决与对各个桶之间数据进行排序的时间复杂度,因为其它部分的时间复杂度都为 。很显然,桶划分的越小,各个桶之间的数据越少,排序所用的时间也会越少。但相应的空间消耗就会增大。
基数排序
基数排序是按照低位先排序,然后收集;再按照高位排序,然后再收集;依次类推,直到最高位。有时候有些属性是有优先级顺序的,先按低优先级排序,再按高优先级排序。最后的次序就是高优先级高的在前,高优先级相同的低优先级高的在前。
图示

代码
void radix_sort(int d, int r)
{
int radix = 1;
for (int i = 1; i <= d; i ++ )
{
for (int j = 0; j < r; j ++ ) s[j] = 0;
for (int j = 0; j < n; j ++ ) s[q[j] / radix % r] ++ ;
for (int j = 1; j < r; j ++ ) s[j] += s[j - 1];
for (int j = n - 1; j >= 0; j -- ) w[ -- s[q[j] / radix % r]] = q[j];
for (int j = 0; j < n; j ++ ) q[j] = w[j];
radix *= r;
}
}
题解 - yxc版本
#include <iostream>
#include <cstring>
#include <algorithm>
using namespace std;
const int N = 100010;
int n;
int q[N], sz, w[N];
void insert_sort() // 直接插入排序
{
for (int i = 1; i < n; i ++ )
{
int t = q[i], j = i;
while (j && q[j - 1] > t)
{
q[j] = q[j - 1];
j -- ;
}
q[j] = t;
}
}
void binary_search_insert_sort() // 折半插入排序
{
for (int i = 1; i < n; i ++ )
{
if (q[i - 1] <= q[i]) continue;
int t = q[i];
int l = 0, r = i - 1;
while (l < r)
{
int mid = l + r >> 1;
if (q[mid] > t) r = mid;
else l = mid + 1;
}
for (int j = i - 1; j >= r; j -- )
q[j + 1] = q[j];
q[r] = t;
}
}
void bubble_sort() // 冒泡排序
{
for (int i = 0; i < n - 1; i ++ )
{
bool has_swap = false;
for (int j = n - 1; j > i; j -- )
if (q[j] < q[j - 1])
{
swap(q[j], q[j - 1]);
has_swap = true;
}
if (!has_swap) break;
}
}
void select_sort() // 简单选择排序
{
for (int i = 0; i < n - 1; i ++ )
{
int k = i;
for (int j = i + 1; j < n; j ++ )
if (q[j] < q[k])
k = j;
swap(q[i], q[k]);
}
}
void shell_sort() // 希尔排序
{
for (int d = n / 3; d; d = d == 2 ? 1 : d / 3)
{
for (int start = 0; start < d; start ++ )
{
for (int i = start + d; i < n; i += d)
{
int t = q[i], j = i;
while (j > start && q[j - d] > t)
{
q[j] = q[j - d];
j -= d;
}
q[j] = t;
}
}
}
}
void quick_sort(int l, int r) // 快速排序
{
if (l >= r) return;
int i = l - 1, j = r + 1, x = q[(l + r) / 2];
while (i < j)
{
do i ++ ; while (q[i] < x);
do j -- ; while (q[j] > x);
if (i < j) swap(q[i], q[j]);
}
quick_sort(l, j);
quick_sort(j + 1, r);
}
void down(int u)
{
int t = u;
if (u * 2 <= sz && q[u * 2] > q[t]) t = u * 2;
if (u * 2 + 1 <= sz && q[u * 2 + 1] > q[t]) t = u * 2 + 1;
if (u != t)
{
swap(q[u], q[t]);
down(t);
}
}
void heap_sort() // 堆排序,下标一定要从1开始
{
sz = n;
for (int i = n / 2; i; i -- ) down(i);
for (int i = 0; i < n - 1; i ++ )
{
swap(q[1], q[sz]);
sz -- ;
down(1);
}
}
void merge_sort(int l, int r)
{
if (l >= r) return;
int mid = l + r >> 1;
merge_sort(l, mid), merge_sort(mid + 1, r);
int i = l, j = mid + 1, k = 0;
while (i <= mid && j <= r)
if (q[i] <= q[j]) w[k ++ ] = q[i ++ ];
else w[k ++ ] = q[j ++ ];
while (i <= mid) w[k ++ ] = q[i ++ ];
while (j <= r) w[k ++ ] = q[j ++ ];
for (i = l, j = 0; j < k; i ++, j ++ ) q[i] = w[j];
}
int main()
{
scanf("%d", &n);
for (int i = 0; i < n; i ++ ) scanf("%d", &q[i]);
// insert_sort();
// binary_search_insert_sort();
// bubble_sort();
// select_sort();
// shell_sort();
// quick_sort(0, n - 1);
// heap_sort();
merge_sort(0, n - 1);
for (int i = 0; i < n; i ++ ) printf("%d ", q[i]);
return 0;
}
桶排序、基数排序
#include <iostream>
#include <cstring>
#include <algorithm>
using namespace std;
const int N = 1000010;
int n;
int q[N], w[N], s[N];
void bucket_sort()
{
for (int i = 0; i < n; i ++ ) s[q[i]] ++ ;
for (int i = 1; i < N; i ++ ) s[i] += s[i - 1];
for (int i = n - 1; i >= 0; i -- ) w[ -- s[q[i]]] = q[i];
for (int i = 0; i < n; i ++ ) q[i] = w[i];
}
void radix_sort(int d, int r)
{
int radix = 1;
for (int i = 1; i <= d; i ++ )
{
for (int j = 0; j < r; j ++ ) s[j] = 0;
for (int j = 0; j < n; j ++ ) s[q[j] / radix % r] ++ ;
for (int j = 1; j < r; j ++ ) s[j] += s[j - 1];
for (int j = n - 1; j >= 0; j -- ) w[ -- s[q[j] / radix % r]] = q[j];
for (int j = 0; j < n; j ++ ) q[j] = w[j];
radix *= r;
}
}
int main()
{
scanf("%d", &n);
for (int i = 0; i < n; i ++ ) scanf("%d", &q[i]);
// bucket_sort();
radix_sort(10, 10);
for (int i = 0; i < n; i ++ ) printf("%d ", q[i]);
return 0;
}